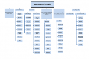
प्रशासकीय रचना

- अध्यक्ष राज्य ग्राहक तक्रार निवारण आयोग
- सदस्य राज्य ग्राहक तक्रार निवारण आयोग
- प्रबंधक विधी मुंबई
- जनसंपर्क अधिकारी
- शिरस्तेदार
- लघुलेखक उ.श्रे.
- लघुलेखक नि.श्रे.
- अभिलेखापाल
- फायलिंग लिपिक
- नोटीस लिपिक
- बेलिक
- प्रबंधक प्रशासन
- लेखाधिकारी मुंबई
- अधिक्षक लेखा
- सहाय्यक अधिक्षक
- वरिष्ठ लिपिक
- लिपिक
- शिपाई
- लेखाधिकारी मुंबई
- अधिक्षक आस्थापना
- सहाय्यक अधिक्षक
- वरिष्ठ लिपिक
- आवक लिपिक
- जावक लिपिक
- आस्थापना लिपिक
- पोलीस शिपाई
- वाहनचालक
- शिपाई
- रखवालदार
- सफाई कर्मचारी
- प्रबंधक विधी
- लेखाधिकारी
- अधिक्षक
- शिरस्तेदार
- लघुलेखक उ.श्रे.
- अभिलेखापाल
- लिपिक
- शिपाई
- रखवालदार
- प्रबंधक विधी
- लेखाधिकारी
- अधिक्षक
- शिरस्तेदार
- लघुलेखक उ.श्रे.
- अभिलेखापाल
- लिपिक
- शिपाई
- रखवालदार
- सदस्य जिल्हा आयोग
- प्रबंधक जिल्हा आयोग
- सहाय्यक लेखाधिकारी
- शिरस्तेदार
- लघुलेखक उ.श्रे.
- लघुलेखक नि.श्रे.
- सहाय्यक अधिक्षक
- वरिष्ठ लिपिक / अभिलेखापाल
- लिपिक
- शिपाई