Close

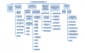
    Administrative Setup

    Publish Date : July 2, 2018

    Administrative Setup

    • PRESIDENT, SCDRC, MUMBAI

      1. MEMBER SCDRC MUMBAI
      2. REGISTRAR LEGAL MUMBAI

        • PUBLIC RELATION OFFICER
        • SHIRESTEDAR
        • STENOGRAPHER HG
        • STENOGRAPHER LG
        • RECORD KEEPER
        • FILING CLERK
        • NOTICE CLERK
        • BAILIFF
      3. REGISTRAR ADMINISTRATION

        • ACCOUNTS OFFICER MUMBAI

          • SUPERINTENDENT ACCOUNTS
          • ASSISTANT SUPERINTENDENT
          • SENIOR CLERK
          • CLERK
          • PEON
        • SUPERINTENDENT ESTABLISHMENT

          • ASSISTANT SUPERINTENDENT
          • SENIOR CLERK
          • INWARD CLERK
          • OUTWARD CLERK
          • EST CLERK
          • SWEEPER
          • POLICE CONSTABLE
          • DRIVER
          • PEON
          • SWEEPER
          • WATCHMAN
      4. MEMBER SCDRC REGIONAL BENCH AT AURANGABAD

        • REGISTRAR LEGAL

          • ACCOUNTS OFFICER
          • SUPERINTENDENT
          • SHIRESTEDAR SCDRC
          • STENOGRAPHER
          • RECORD KEEPER
      5. MEMBER SCDRC REGIONAL BENCH AT NAGPUR

        • REGISTRAR LEGAL

          • ACCOUNTS OFFICER
          • SUPERINTENDENT
          • SHIRESTEDAR
          • STENOGRAPHER
          • RECORD KEEPER
      6. PRESIDENT DCDRC

        • MEMBER DCDRC
        • REGISTRAR DCDRC

          • ASSISTANT ACCOUNTS OFFICER DCDRC
          • SHIRESTEDAR
          • STENOGRAPHER HG
          • STENOGRAPHER LG
          • ASSISTANT SUPERINTENDENT
          • SENIOR CLERK / RECORD KEEPER DCDRC
          • CLERK TYPIST
          • PEON